Telefunken 121 V - 1930-31

Talán a legérdekesebb története ennek a kis készüléknek van a Magyarországon gyártott Telefunkenek közül. Már csak azért is, mivel az egyik első itthon gyártott Telefunken készülékként tisztelhetjük. A gyár Magyarországi történetéről bővebben a Diadal készülék ismertetésénél olvashattunk lapunkban. (2004. októberi szám), most röviden csak annyit, hogy a hazai gyártás 1931-ben kezdődött mikor a Gyengeáramú Gyárat megalapította a Siemens-Halske RT. A felfejlődött hazai rádióipar védelmére 100 %-os vámemelést rótt ki a kormány az import készülékekre, ezért a külföldi gyártók hazai gyártásra rendezkedtek be, ezért alakult meg a Gyengeáramú Gyár is ahol a magyar Telefunkenek gyártása kezdődött el. Eddig importból behozott Telefunken készülékek kerültek forgalomba a magyar piacon, és a kiharcolt pozíciót nem akarta elveszíteni a gyár, mivel a megemelt vámmal a külföldről behozott Telefunken készülékek elvesztették volna versenyképességüket a magyar készülékekkel szemben. | 
 |
Tehát a vámemelésnek is köszönhetjük a mi kis 121 V-ket, a gyártás ezzel a kis készülékkel kezdődött, illetve a korabeli információk szerint egy nagyobb 3+1-es készülékkel (a pontos típus nem ismert), talán a 31 W-vel.
A 121 V-t Ausztriában is gyártották, van egy ilyen példányom is, és persze az anyavállalatnál illetve más leányvállalatoknál is valószínűleg. Volt univerzális kivitele két csővel, kapcsolásuk megtalálható a német kapcsolások könyvében. Több évig is gyárthattak először nyilván az anyavállalatnál, és később került nálunk is gyártásba a fent említett okok miatt 1931-ben. Az előkerült példányok közül természetesen lehet még eredeti német és magyar gyártású is, vagy osztrák és máshol gyártott példány is. Az is kérdés lehet, hogy nálunk csak az itthoni gyártás után került forgalomba vagy már korábban is. Első reklámanyaga a Rádióélet 1931/43. számában jelent meg, aztán a későbbiek folyamán minden kereskedőnél kapható volt bőségesen reklámozták, mint „magyar gyártmány"-t, ára 134 Pengő volt. Kicsit később karácsonyra már a szintén itthon (is) készült Telefunken Arcophon 9-es hangszóróval reklámozták.
Korához képest szokatlanul kisméretű készülék, ráadásul a hálózati rész is bele van építve. Ez a tény a maga idejében a „szellős" szerelésű ládakészülékek, anódtelepek, anódpótlók, fűtőakkumulátorok után forradalmi volt. Ilyen kicsi és nem kell hozzá semmi más csak a hangszóró és a hálózati áram, ez tényleg nagyon új volt.
Természetesem a többi gyár is hozott ki ilyen készülékeket, de a Telefunken egész csinos külsőbe öltöztette a műszaki újdonságot, ez azért nem minden gyárnak sikerült, mert bizony az első ilyen 2+1-esek úgy néztek ki majdnem, mint egy akkumulátortöltő, legalábbis laikus szemmel. A 121 V kimondottan formatervezett készülék, (mint a többi Telefunken is) szépen ívelt felsőrésszel, a skála és hangoló gomb előtt maszkkal. Igaz egyszerű a készülékház kivitele, egy fémlapból van préselve az oldalak, tető, peremek. Az alsó szerelőrész is préseléssel készült.
Az előlap külön készült, becsúsztatható a felső részbe. A hátlap, fenéklap levehető egy pillanat alatt. A fémlemez feketére vannak festve, új korában szép lakkfekete lehetett, viszont az osztrák példány teteje és oldalai mély barnára vannak festve, a peremrész viszont fekete. Tehát legalább két színben készült, az előlap és a maszkrész közepe magasabb fényű volt. A maszk szélén körbe megmaradt a fémszín, kiemelve azt. A maszk alatt középen az alsó szoknyán a Telefunken emblémafestéssel készült. A skála fehér alapon egyszerű fokbeosztású 100-ig. A hálózati kapcsoló, antennahüvelyek, két oldalt alul a szoknya oldalán találhatók, feliratokkal is el vannak látva, az itthon készült példányoknál magyarul BE-KI, az osztráknál EIN-AUS. A hátlapon néhány szellőzőlyuk van csak, és a fontos felirat bekeretezve, miszerint a készüléket nedvességtől óvni kell, típus 121 W0 max. 25 W 110-220 V-ra átkapcsolható, illetve a hátlap levétele előtt a hálózati dugó kihúzandó, természetesen magyarul, vagy németül. A fenéklap középen egy fémfüllel rögzíthető, tartozik alája egy vele azonos méretű prespánlemez is, melyet a fém fenéklappal együtt kell feltenni a szerelés felöl a zárlatok elkerülése végett. A hátlap alul fémfülekkel van ellátva, melyeket be kell a megfelelő helyre akasztani, felül pedig egyetlen csavarral rögzíthető.
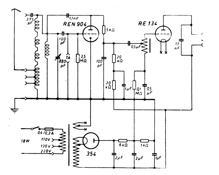
A szűk belső térben közvetlen a hátlap mögött helyezkedik el a három cső és a hálózati trafó, szinte az egész belső teret elfoglalva. Itt nem találunk forgókondenzátort, méretes tekercset sem, mert zseniális megoldással különleges lapos, bakelitlapok közé szerelt rezgőkört talált ki a gyár, ennek köszönhető a 121 V kicsi mérete. Míg a nagynak mondható papírházas blokktömb az, ami nagyobb helyet foglal el.

A szerkezet különlegessége, ez is Telefunken specialitás, a hátlap rögzítésén kívül nem tartalmaz egyetlen csavart sem, minden csőszegecsekkel, fülekkel van rögzítve, illetve forrasztással. A színes acetát szigetelésű huzalozás természetesen, alulra került, egyedül a hálózati trafó vezetékei kaptak prespáncső borítást. Az ellenállások Always, a kondenzátorok csillámszigetelésű kocka Telefunkenek és Ericsson, a nagy blokktömb is Ericsson gyártmány. Az osztrák verziónál Sator, Kapsch & Schöne gyártmányok. Visszatérve a rezgőkörre ez a legérdekesebb rész. Egy lapos variométernek van kialakítva, az álló rész és az elforduló rész is két félkör alakú lapos tekercset tartalmaz, melyeket egymás fölé lehet elfordítani. Az elforduló részre van plusz ráépítve szintén elforduló kivitelben a visszacsatoló tekercs. Ez egy háromszög alakú bakelitlapra szintén lapos tekercsként van kialakítva. Állítása a hangológomb alatt a kisgombbal történik. Az egész tekercsrendszer csak középhullámra van kialakítva, de úgy hogy a BP ll-t is vegye. A rezgőköri tekercsek állítása a forgó kondenzátorral együtt történik, így egyenletes visszacsatolást lehet biztosítani az egész sávon. A hangoló tekercsek színes pamutszigetelésű huzallal vannak bekötve, az egész egy nagyon érdekes szerkezet. Mellé került a kisméretű hangfrekvenciás trafó, mely csak autotrafónak van kialakítva. A kapcsolástechnika természetesen a legegyszerűbb korai kapcsolás, a német kapcsolások könyvéből vettem át. Az egyutas anód egyenirányítás, viszonylag alacsony értékű szűrőkondenzátorokkal némi bugást is megenged, amit ugyan a korabeli hangszórók kevésbé sugároztak le. Az audion, a végcső is trióda, de a végcsőnél lehetőség van már pentódát is alkalmazni, (segédrács) oldalcsavaros kivitelben. A hálózati trafó többféle feszültségre is átkapcsolható, kisméretű, és érdekesség, a későbbi Diadalban is ugyanezt a trafót használták. A trafó mellé egy anód biztosíték is került, ezt abban az időben a legkisebb típusoknál is fontosnak tartották.

A szerelés, kapcsolás jól áttekinthető, elvileg könnyen restaurálható a 121 V, de sajnos sok speciális csak belevaló alkatrészt tartalmaz, kényes pont a festés is. Sajnos nem túl gyakori darab, 20-25 példánynál nem valószínű, hogy több van gyűjtőberkeinken belül, és azok közül is jó pár alakított, hiányos példány lehet tapasztalatom szerint. Gond lehet a hálózati trafó, két példánnyal is találkoztam, melyben már cserélték. A blokktömb, gyakran szétrepedt állapotban van, a nidertrafó szakadt. A festés a feliratok megléte is kritikus, könnyen lekoptak, a készülékház gyakran rozsdás, az oldalán levő szellőzőmaszk hiányzik. Mindent összevetve a 121 V restaurálása problematikus, mindenképpen másik példány előtanulmányozása ajánlatos restaurálás előtt.
Mivel egy aranyos ritka darabról van szó még nem működő hibás állapotban is egy gyűjtemény értékes darabja lehet.
Kóger László


RMK Nosztalgia Rádió Egyesület lapja - Megjelenik kéthavonta, ingyenesen az Egyesület tagjai részére
Főszerkesztő: Kóger László, Szerkesztés: Biliczky István, Kiadás: Szécsényi Lajos
RMK Nosztalgia Rádió Egyesület székhelye: 1800Bp., Bródy S. u. 5-7. Elnök: Kóger László tel.: (06-30) 378-6633 kogerradio@citromail.hu |
Dokumentumok :: <1930, Dokumentumok :: Nosztalgia Rádió Hírújság
2010.12.19